无障碍浏览
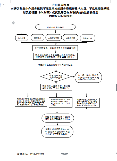
对跨区作业中介服务组织不配备相应的服务设施和技术人员,不兑现服务承诺,以及持假冒《作业证》或扰乱跨区
来源: 发布时间: 2015-09-17 06:52
| 权力清单 | 责任清单 | 备注 | |||||||
| 职权类别 | 职权编码 | 职权名称 | 职权依据 | 责任事项 | 追责情形 | 追责依据 | 追责形式 | ||
| 项目 | 子项 | ||||||||
| 行政 处罚 | 779565397-CF-0007 | 对跨区作业中介服务组织不配备相应的服务设施和技术人员,不兑现服务承诺,以及持假冒《作业证》或扰乱跨区作业秩序的的处罚 | 【行政法规】农业部令:联合收割机跨区作业管理办法(2003年7月4日农业部令第29号发布,根据2004年7月1日农业部令第38号修订): 第二十八条、第三十条违反本办法第十三条、第十四条规定 | 1、立案阶段责任:农机部门在检查中发现,或者接到举报跨区作业中介服务组织不配备相应的服务设施和技术人员,没有兑现服务承诺,只收费不服务或者多收费少服务的处罚及对持假冒《作业证》或扰乱跨区作业秩序违法行为,应予以审查,决定是否立案。 2、调查阶段责任:农机部门对于立案的案件,指定专人负责调查,与当事人有直接利害关系的应当回避。调查时应出示执法证件,执法人员不得少于两人,执法人员应保守有关秘密。 3、审查阶段责任:农机部门应当对案件违法事实、证据、调查取证程序、法律适用、处罚种类和幅度、当事人陈述和申辩理由等内容进行审查,提出处理意见(主要证据不足的,及时调查补充)。 4、告知阶段责任:农机部门在做出行政处罚决定前,应告知当事人违法事实以及依法享有的陈述、申辩和要求听证的权利。 5、决定阶段责任:环保部门根据审理情况决定是否予以行政处罚。依法给予行政处罚的,应制作行政处罚决定书,载明违法事实和证据、处罚依据和内容、申请行政复议或提起行政诉讼的途径和期限等内容。 6、送达阶段责任:行政处罚决定书应在依法按时送达当事人。 7、执行阶段责任:监督当事人在决定的期限内,履行生效的行政处罚决定。当事人在法定期限内不申请行政复议或者提起行政诉讼,又不履行的,环保部门可依法采取加处罚款或向人民法院申请强制执行等措施。 8、其他法律法规规章文件规定应履行的责任。 | 1、没有法律和事实依据实施行政处罚的; 2.行政处罚显失公正的; 不按照法定条件或者违反法定程序,对农机维修违法行为实施行政处罚的; 3.执法人员玩忽职守,对应当予以制止和处罚的违法行为不予制止、处罚,致使公民、法人或者其他组织的合法权益、公共利益和社会秩序遭受损害的; 4.不具备行政执法资格实施行政处罚的; 5.擅自改变处罚幅度、范围的; 6.违反法定的行政处罚程序; 7符合听证条件,行政管理相对人要求听证,应予组织听证而不组织听证的; 8、徇私舞弊,包庇、纵容违法行为的; 9、在行政处罚过程中发生腐败行为的; 10.其他违反法律法规规章文件规定的行为。 | 【法律】《公务员法》第五十三条、第五十四条、第五十五条 【行政法规】《行政机关公务员处分条例》(国务院令第495号)第六条、第七条 【行政法规】《事业单位人事管理条例》(国务院令第652号)第二十八条、第二十九条 【党内法规】《中国共产党纪律处分条例》第九条、第十条 | (一)行政处理:责令作出书面检查;通报批评;暂扣或者吊销行政执法证件;调离行政执法岗位;国家、省规定的其它行政处理种类。 (二)行政处分:警告;记过;记大过;降级;撤职;开除。 (三)党纪处分:警告;严重警告;撤销党内职务;留党察看;开除党籍。 (四)法律责任:构成犯罪的,依法追究刑事责任。 | 保留 | |


晋公网安备14112802000104