无障碍浏览

国有土地使用权出让审批——土地用途变更

来源: 方山县国土局 发布时间: 2018-05-14 16:00

权力清单

责任清单

职权类

职权编码

职权名称

职权依据

责任事项

追责情形

追责依据

追责形式

 

 

 

 

 

 

 

 

行政许可

01269069-4-XK-0001

国有土地使用权出让审批

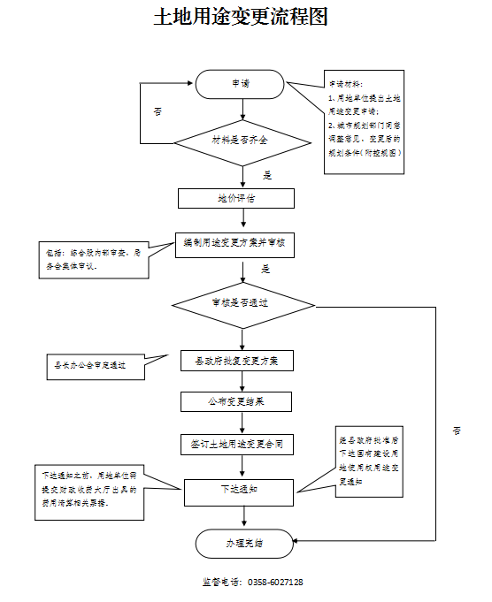
土地用途变更

1、《中华人民共和国土地管理法》第五十六条。
2、《中华人民共和国城镇国有土地使用权出让和转让暂行条例》第十八条。

 

1、受理责任:用地单位提交相关材料,一次性告知补正材料,依法受理或者不予受理(不予受理应当告知理由)。
2、审查责任:审核用地单位提交的材料。
3、决定责任:依法对国有建设用地进行用途变更或不予变更(告之理由)。
4、送达责任:与土地用途变更的单位签订变更合同并发放变更通知。

1、符合法定条件未受理、办理。
2、对不符合土地用途变更条件的进行土地用途变更。
3、违反法律依据实施出让土地用途变更。
4、失职、渎职给当事人合法权益造成损害。
5、索取或收受他人财物或者谋取其他利益。

《中华人民共和国土地管理法》第八十四条。

 

 

 

 

 

 

 

 

附件: